Make learning fun with picture puzzles that are unique and educational. Playing with puzzles challenges children to think strategically and learn important life skills.
While you can find 3D puzzles and free game applications on electronic devices, printing simple worksheets can add another layer of activity, where kids can draw, color, count, write, and physically interact with the exercise at hand.
Besides experimenting with trial-and-error methods, puzzles help children focus on hand-eye coordination, while muscle movement improves motor skills.
As children begin to recognize shapes, colors, and patterns, they understand how the puzzle pieces fit together. This comprehension, organization, and evaluation of ideas enhances cognitive development and improves memory.
You can find printable picture puzzles to match and sort colors and shapes, count given numbers or objects, recognize and trace alphabets using dotted lines, and identify seasons and holidays with name recognition and visual discrimination worksheets.
Free Printable Picture Puzzles to Practice
Here’s a list of puzzles in different categories that will definitely promote unique activities and teach important skills in a fun way:
1. Alphabet Puzzles

Teach colors, sounds, and shapes along with alphabet puzzles that incorporate upper- and lower-case letters, matched pieces, and images corresponding to initial letters.
These games help kids associate sounds and recognize letters better. You can print worksheets that help preschoolers associate the alphabet with everyday objects and images of fruits or flowers.
You can group alphabets to form sets and slowly introduce other letters after one set is mastered or mix pieces to match letters with pictures. If you want to make this activity more fun, you can give your kids finger paints, dot markers, flat beads, and colored chips to trace and help them learn the alphabet.
2. Arithmagon Puzzles

An easy polygon where you add numbers on the vertices to get the sums on the edges is called an arithmagon. These puzzles challenge children to use their math and problem-solving skills.
Arithmagons also encourages kids to apply logic that helps them figure out the missing numbers in squares and circles. At times, the circles are replaced with Chinese lanterns, Hanukkah latkes (potato pancakes), Thanksgiving pumpkins, and other objects that celebrate unique festivities.
Depending on the difficulty level, you can choose from easy, medium, and difficult puzzles or find them in shapes like triangles, squares, and pentagons.
3. Boggler Puzzles

Inspired by the word game ‘Boggle,’ you can follow the rules to find words from the printed grid. A fun take on this game can be seen in Boggled or Boggler puzzles, where activity books combine anagrams and word searches.
Besides a printed puzzle, you can also cut the worksheet into individual letters that can be pieced together to form words. This helps kids to learn new word spellings and teaches them concentration and patience.
4. Brain Teasers

Help your preschooler develop vocabulary, logic, lateral thinking, and creative skills with brain-charged challenges that feature picture puzzles, word searches, drawing challenges, and more.
You can get hours of educational entertainment with language brain teasers like riddles and word associations, math pattern problems, and visual brain teasers that engage kids to focus attention and spot the difference.
Although toddlers and kindergartners can find it difficult to decipher abstract concepts, you can also encourage them to think outside the box and improve concentration power and short-term memory.
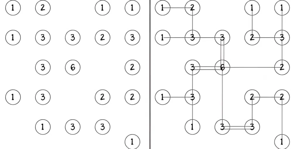
5. Bridge Puzzles

Inspired by the Japanese logic game, the build bridges puzzle allows kids to connect an island (represented by a circle) into an interconnected group using bridges that are fun and engaging. The goal is to connect all circles or islands by drawing lines and bridging them.
The grids have numbered circles, and you can draw lines horizontally or vertically to connect islands. However, no diagonal bridges are allowed since two bridges should never cross each other.
It helps to sharpen critical thinking skills by logically eliminating alternatives. Multitasking ability also helps kids to apply problem-solving skills in daily life.
6. Counting Puzzles

Practice counting and improve number recognition abilities with fun and colorful counting puzzle cards that are perfect for kindergarten-age children. You can also get self-correcting math puzzles that are simple or look for puzzles where a number of words can be circled.
You can find worksheets with jumbles where kids have to count beautiful shapes or choose from printable puzzles that allow kids to count and color specific objects. These sets also include picture puzzles where a fun counting activity is involved.
7. Dot-to-Dot Puzzles

Found in variations like upper- and lower-case alphabets, numbered, season, and theme-based, these dot-to-dot puzzles allow kids to join dots and reveal popular characters that can be colored once the image is complete.
These picture puzzles improve drawing, coloring, and counting skills. The easy-to-follow numbers also improve hand-eye coordination, develop better motor skills, and help kids concentrate and follow instructions.
You can also progress from easy to difficult levels to teach kids about everyday objects different transportation modes, help them recognize famous personalities, etc.
8. Holiday-themed Puzzles

Distract your kids with fun collections of holiday-themed puzzles that can keep them occupied for a long, teach them about the significance of different festivities, and create memorable experiences during the holiday season.
You can choose from a Christmas elf maze to deliver presents, use treasure map-like picture puzzles to find Easter Eggs, look for common words related to New Year with the word crossword, or use ‘I Spy’ printable sheets to help kids identify objects and count them.
You can also entertain kids with a Picture Sudoku version for St. Patrick’s Day and print a word scramble puzzle for Thanksgiving.
9. Game-Inspired Puzzles

The classic game of Tic-tac-toe is available in printed game formats where kids can fill out empty spaces to match rows in horizontal, vertical, or diagonal directions.
You can also find different themed worksheets where instead of numbers or noughts and crosses, unique holiday ornaments and symbols can be used to create rows and win!
This game encourages kids to learn counting and colors, identify shapes, and think logically step-by-step while also improving cognitive thinking. This game also contributes to the developmental growth of children since they begin to predict and strategize with spatial reasoning.
10. Find the Hidden Pictures

Picture puzzles involving hidden objects have colorful themes, where the bigger picture is broken into fragments or hidden behind other images. You can also have puzzles with listed items to correspond the picture to the hidden element or have pictures camouflaged that can be seen only when focused intently.
You can also have complicated puzzles with tiny multiple objects to be found or hide words among images. If you want to work with digital pictures, the kids can simply zoom in to find hidden objects.
11. Jigsaw Puzzles

Using trial and error, three-year-olds can solve jigsaw puzzles, whereas older kids can use information from picture puzzles to complete the jigsaw. Ranging from the alphabet, numbers, cartoon characters, animals, and birds, you can find jigsaw puzzles in varied sizes.
These puzzles help kids develop problem-solving skills, enhance finger strength, and improve hand-eye coordination as the pieces are flipped and wriggled around to complete the jigsaw.
You can also challenge older children with jigsaw sudoku puzzles where the pieces can be rearranged to ensure numbers appear only once in each row and column.
12. Logic Puzzles

Amazing educational resources for kids include puzzles like Star Battle, also called ‘two not touches,’ allowing players to place stars in each column, row, and boundary area while ensuring two stars are never adjacent horizontally, vertically, or diagonally.
Depending on the difficulty level, you can choose grid versions from 36, 64, and 200 cells. Requiring a sharp eye for detail, these puzzles help to enhance problem-solving skills. If you are unable to find a free printable version, try downloading a digital version of puzzle books that are available free of cost in online stores.
13. Maze Puzzles

Printable mazes are a great way to learn alphabets, numbers, and simple objects where kids can trace the path from entrance to end, with its twists and turns, to learn particular shapes. For fun activities, you can also choose mazes with the traced path that can reunite characters or connect two related objects.
Mazes are called brain-boosting exercises since they help increase concentration levels and sharpen memory. Maze puzzles develop organizational and problem-solving skills, improve hand-eye coordination, and enhance memory and motor skills while also encouraging creativity in finding different paths after hitting dead ends.
14. Mystery-Driven Puzzles

Picture puzzles where an object is split into small parts can be put together to reveal a mysterious image. Although the name may induce complicated, curious emotions, mystery puzzles for children often feature images of ice cream, Christmas trees, popular fictional characters, etc.
These puzzles range from 16 to 64 grid sizes, which, when placed together in their correct positions, complete an image. They are also available in themes featuring different festive celebrations and seasons or can be chosen according to age difficulty level. You can also find books that allow kids to color pictures, once completed, where a series of pictures tell a story.
15. Match-Up Puzzles

Help children improve observational skills with picture puzzles that allow them to match similar looking objects and distinguish the odd ones. These worksheets also help kids to identify colors, recognize shapes, count objects in a certain set, spot differences in similar objects and then match the correct pair.
Toddlers can use printable puzzle pieces to learn shapes, while older children can advance to matching pieces that teach parts of the body, form completed pictures of their favorite cartoon characters and farmyard animals, or match colors to names, alphabets to objects etc.
16. Number Puzzles

Besides Arithmagons and Sudoku for kids, number search puzzles, worksheets featuring simple counting, addition/subtraction challenges and map games can be found in the numerical puzzles category. You can also teach directions using puzzles featuring treasure maps or escape mazes.
Magic Squares is another interesting brain teaser in this category that tests problem-solving and strategy skills. If you want to focus on enhancing logical reasoning, you can opt for Futoshiki puzzles that allow you to use greater/less than symbols to show relationships between adjacent squares; or Kakuros that are similar to a crossword (with letters instead of digits).
17. Path Puzzles

Similar to mazes, these picture puzzles allow kids to follow a path to reach the correct destination. Variations in the puzzles include matching characters to objects, alphabets to fruits and toys, or alphabets to numbers that can help complete an image or place decorative objects in a sequence on Christmas trees.
You can also find path puzzles to help animals trace their way back to the farm, prod fish to their tank correctly, or use advanced puzzles to chain numbers to the correct displayed sum. Like mazes, these puzzles can have multiple paths but only one leading to the correct destination, so using trial and error methods, kids can learn their way out.
18. Picture Puzzles

‘Complete the image’ types of picture puzzles feature a mix of placing pieces in the correct position or worksheets that allow children to draw shapes that complete an image in the end. You can choose from different themed, festive, and seasonal images or opt for simpler ones that allow children to complete shapes, alphabets, and numbers.
Some worksheets also allow coloring of the completed images or have dotted lines that can be traced to finish the design. The drawing version of these picture puzzles displays one side of an object and encourages children to replicate the same on the other side.
19. Picture Sudoku

Also called as Picdoku, this picture puzzle features a variant of the classic sudoku. Here, the numbers are replaced by images in each grid. Children can use visual abilities to distinguish between objects and apply logic to insert missing images in order to complete the picture.
While applying critical thinking and problem-solving skills, kids can also have fun with summer-themed puzzles or those featuring colorful shapes, cool characters, matching objects to seasons, and artistic objects to different festive celebrations. Once the kids get better with these picture puzzles, you can progress to the regular Sudoku that has numerical grids.
20. Pyramid Puzzles

Help kids practice simple addition using pyramid puzzles, where they can start at the bottom and climb their way up to complete fun challenges. You can choose from varied picture puzzles based on different difficulty levels and add more pyramid puzzles as the children progress.
These worksheets include picture puzzles that have interesting drawings of Christmas trees or snails going up a sloped pyramid, where kids can fill missing gaps or perform simple calculations to complete the puzzle. Besides pyramids, you can also find printables with shapes of towers and other tall structures featuring puzzles to find missing numbers.
21. Scavenger Hunt

Printable scavenger hunt games are perfect for summer months and outdoor activities, including road trips. During the holiday season, you can also draw maps to hide gifts or other objects around the house or allow them to collect accessories needed for a trip.
You can also print worksheets that have a list of items or activities; for instance, you can encourage kids to spot colorful flowers on a trip, tick off ornamental pieces once they are decorated, or print different food items that can be spotted while you are running errands at a grocery store.
22. Seasonal Puzzles

Celebrate each passing month by making the best of each season and the interesting activities that come with it. For instance, spring blossoms and foliage are the perfect time to bring out flower coloring pages and cards or use printables that include drawing tutorials.
Summer activity pages include coloring pages about holidays, using printable to create fun bookmarks, and word puzzles to expand vocabulary. Similarly, autumn activities can feature playing matches up, reminiscing about the harvest festival, and winter elements like snowflakes and snowmen with drawing or coloring printables.
You can also have picture puzzles that have activities like completing puzzles, dot-to-dots, grid copy exercises, mazes, sudoku, and word worksheets.
23. Shadow Puzzles

Encourage observational skills of young children with matching picture puzzles where the image is to be paired with a shadow version. These puzzles feature Christmas characters, tree ornaments, unique objects with popular dishes served during festivities, etc.
These puzzles are a fun way to encourage observational skills, and based on the age group or varied difficulty levels, you can choose from 2-piece, 24 to 48 self-correcting piece puzzles and jigsaw pair sets. You can also opt for alphabet tracing, animal pairs, numbers, simple vocabulary puzzles, etc.
24. Spot the Difference

A fun, entertaining activity can also be educational with picture puzzles that encourage children to spot the difference. This engaging puzzle can help children develop focus and concentration while also enhancing their observational abilities.
You can start with simple, similar images placed side by side and progress to difficult pictures that encourage kids to count objects, compare colors, and recognize minute details, while you can let children compete with each other by setting a time limit.
25. Stepping Stones Puzzles

Incorporate the concept of path-finding games with numbers, alphabets, and objects to complete a series of numbers (like odds and evens or fill blanks in a range of numbers from 1-10). You can also have pictorial depictions of fruits, flowers, or other objects line up the letters so that they can be completed to form a word.
You can also find gamified versions of simple picture puzzles where you can lead butterflies to flowers, frogs to a pond of water, bears to a pot of honey, etc. To make the puzzle interesting, you can color different objects so the kids can easily identify between colors and shapes that will help them reach the target.
26. Tangrams

Inspired by the Chinese ‘seven pieces of cleverness’ puzzle, this fun printable helps kids to use logical thinking to piece back the puzzle in order to achieve a desired shape.
You can print the shapes without colors (and get kids to color different shapes) or get colorful shapes in cardstock print, cut along the given lines, and design a puzzle. For young kids, you can keep a printed laminated sheet of the completed puzzle for reference.
27. Word Scramble Printable

Anagrams of word scramble puzzles help children recognize alphabet patterns and learn spellings. You can start with simple words and then progress with difficult ones. Some printables can also include scrambled words associated with animals, flowers, fruits, shapes, festive days, and seasons, while older kids can learn the names of cities and countries.
You can also find various themes to teach children about different weather conditions, professions, games and toys, favorite cartoons, or fictional characters while encouraging them to learn about everyday objects found in school and at home.
28. Word Search Puzzles

One of the simplest word games involves searching for words mentioned below the puzzle. This educational activity is suitable for varied ages and can help develop better vocabulary, learn spellings, and enhance cognitive skills.
You can have numerous printable versions featuring word puzzles related to birthday parties, dance forms, games, camping trips, festivals etc. With older kids, you can find puzzles with longer words featuring ancient animals like dinosaurs, famous landmarks, world heritage sites, sporting events and more.
29. Word Star Puzzles

A form of anagram challenge with a twist allows children to draw a star in the middle of the circle to join letters and form words. Instead of a linear arrangement, the unscrambled letters form a star-shaped pattern. You can find puzzles with festive themes, favorite foods, and special holidays.
For younger ages, the alphabet is numbered to guide the path of the star-shaped pattern. You can also have picture puzzles to help them recognize word patterns and learn spellings of small words.
30. Word Wheels

An excellent, time-consuming game allows kids to make as many words as possible of two or more letters using letters from the wheel while ensuring the letter in the center of the wheel has to be used, and each letter can be used only once. The only exception to this game is that proper nouns are not allowed.
Some word wheels are linked to festive holiday themes like farmyard animals and back-to-school products, while others can include complex words for older kids.
Final Thoughts
DIY printable picture puzzles incorporated with arts and crafts activities are easily downloadable and keep children occupied for a long time. Some worksheets include traceable lines that can help children draw basic shapes and fun objects, write alphabets, and color the completed images.
You can also print the sheets, use the directions given, cut the puzzle pieces into various fragments, and have children piece them together creatively. You can induce another fun element with puzzles that, when completed, narrate a beautiful story. For younger kids, you can print the solutions separately or have a reference sheet to compare their results.
Pro tip: If you want printed puzzles to last longer, cut them into pieces and laminate them separately. Alternatively, you can ensure the durability of the puzzles by printing them on card sheets.
Frequently Asked Questions
How Do Picture Puzzles Help Children?
Frame games or picture puzzles boost connections between brain cells, enhancing mental speed that improves short-term memory. Puzzles also help to engage kids without involving them in screen-related activities, thus ensuring they sleep better.
Do Puzzles Improve IQ?
Research indicates that children who work on puzzles for 25 minutes a day improve their IQ considerably. Since picture puzzles enhance memory and concentration levels, they also boost focus and vocabulary, thereby positively impacting overall brain development.
What Are Other Benefits of Doing Picture Puzzles?
Puzzles encourage children to experiment with different approaches to complete the exercise which improves problem-solving skills. Picture puzzles also help release mood regulatory hormones and enhance logical thinking, cognitive abilities, and visual-spatial reasoning.
How to Ensure You Choose the Right Puzzle According to Age and Difficulty Level?
The key to choosing a perfect puzzle is selecting an appropriate number of pieces. So, to make the best of this educational toy, ensure to get the correct puzzle pieces and themes according to their liking.